|
收藏本站
| 关注我们:
山祥科技欢迎你,
登录
|
注册
|
我的账户
|
选购中心
不间断电源 . EPS电源 . 蓄电池 . 电池机柜 . 机房精密空调 . 高低压配电柜 . 网络机柜.
我的购物车
0
首页
关于山祥
产品展示
如何采购
售后承诺
诚聘英才
在线反馈
合作伙伴
当前位置:
首页
>
EPS应急电源
>
山祥智能疏散系统
>
山祥智能疏散系统
所有商品分类
山祥EPS应急电源
山祥消防主机
山祥智能疏散系统
浏览历史
山祥SXM系列50-600K模块化UPS电源
本店售价:
0元
[清空]
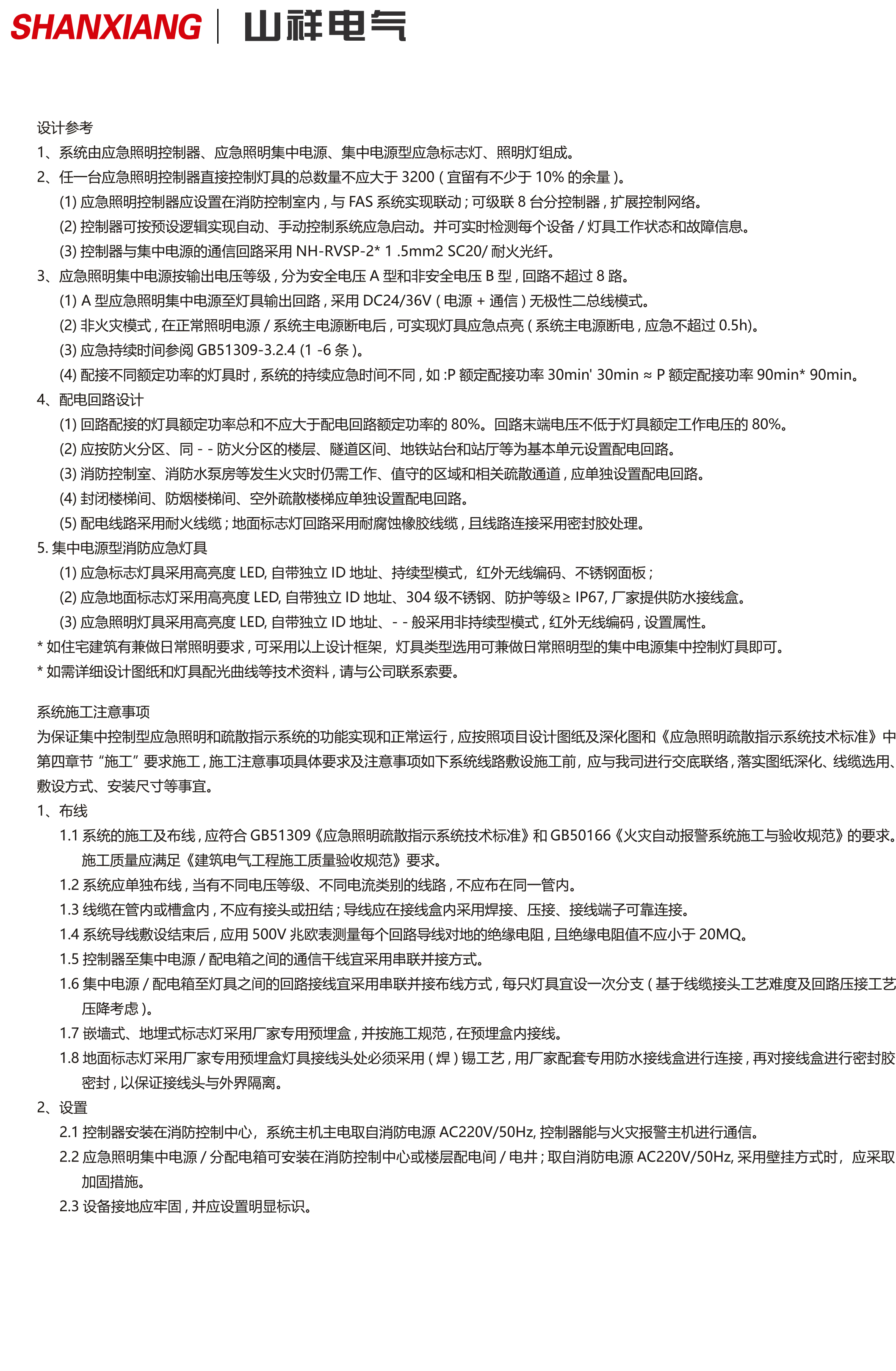
山祥智能疏散系统
本店售价:
0元
商品货号:
ECS000359
商品点击数:
1602
注册用户:
0元
vip:
0元
商业用户:
0元
收藏
|
推荐
购买此商品可使用:
0 积分
购买数量:
商品总价:
加入购物车
商品描述
商品属性
商品标签
相关商品
商品标签
用户评论
(共
0
条评论)
暂时还没有任何用户评论
总计 0 个记录,共 1 页。
第一页
上一页
下一页
最末页
用户名:
匿名用户
E-mail:
评价等级:
评论内容:
验证码: